3月31日,江西省乐平市天湖医院发布解聘全体职工通告,引发关注。针对此事,当地卫健委等多部门已组成专班介入调查。记者了解到,目前该院门诊部个别科室仍有值班人员。
天湖医院曾因违规使用医保基金被罚款
据了解,乐平天湖医院由原乐平市第二医院改制而来,创建于2015年,是一所集医疗、教学、科研、急救、预防、保健、医养为一体的二级甲等综合性民办医院。医院占地面积34.6亩,总建筑面积6万平方米,规划床位1000余张。

“天湖医院”问题处置工作专班4月2日发布通报称,该院自2025年3月开始业务量持续下降,陷入经营困难,出现拖欠职工工资的现象。同年,医院又因涉嫌违反医保基金监管条例,相关人员接受调查。
2025年10月,景德镇市曾公布一批违规使用医保基金典型案例,其中提到,天湖医院存在过度诊疗情况,对一些普通病症患者开具不必要的检查项目,增加患者医疗负担并造成医保基金的不合理支出;同时存在重复收费问题,对同一治疗项目或药品进行多次计费。依据《医疗保障基金使用监督管理条例》,医保部门责令天湖医院退回违法违规使用的医保基金174804.52元,并处以行政罚款209765.42元。同时,约谈医院负责人,责令限期整改,并明确告知若整改不到位将加重处罚,甚至解除医保协议。
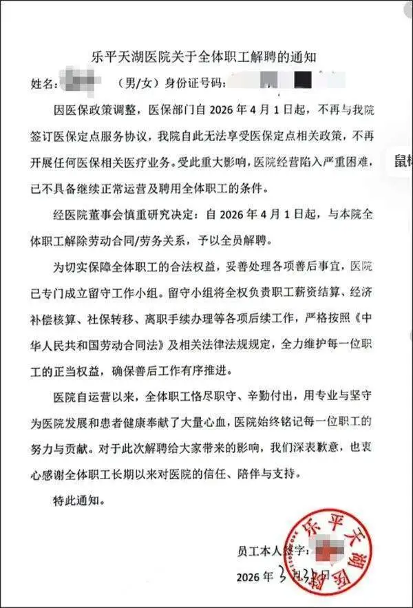
医保定点资格被取消,医院宣布解聘全体职工
3月31日,“乐平医保”发布通告,称天湖医院因违反医保协议,经研究决定,自2026年4月1日起与该院解除医保服务协议,取消该医疗机构医保定点资格。
同日,天湖医院发布解聘全体职工通告,称受此重大影响,医院经营陷入严重困难,已不具备继续正常运营及聘用全体职工的条件。
卫健委:已组织专班介入,随时通报进展
4月2日,记者采访知情人获悉,自去年以来,该院业务量开始持续下降,一些医生陆续离开,也有一些医生坚守岗位。医院经营困难,医护人员只发基本工资,其他的奖金或值班费用没支付。
正在值班的一名医生告诉记者,现在医院门诊部分科室还在运行,只做体检,不办理住院,患者检查后可以在其他医院办理住院。该医生称,因为医保违规,被取消定点资格,现在医院住院部停止办公。
随后,记者拨打天湖医院对外24小时救援电话,一直处于无人接听状态。
4月2日,华商报大风新闻记者联系乐平市卫健委,工作人员称,针对天湖医院全员解聘情况,他们已组织专班,目前正依法依规开展相关工作,进展情况会随时发布。
